关闭
扫描进入微信
首 页
关于我们
公司简介
企业文化
企业荣誉
公司资质
售后服务
产品中心
电源系统电涌保护器
信号线路电涌保护器
直击雷及避雷针
接地产品
其他配件
避雷塔
政策法规
典型案例
防雷技术
放热焊接
直击雷防护
智能楼宇
通信基站
接地系统
防雷知识
人才招聘
在线留言
联系我们
Policy
政策法规
政策法规
你的位置:
首页
> 政策法规
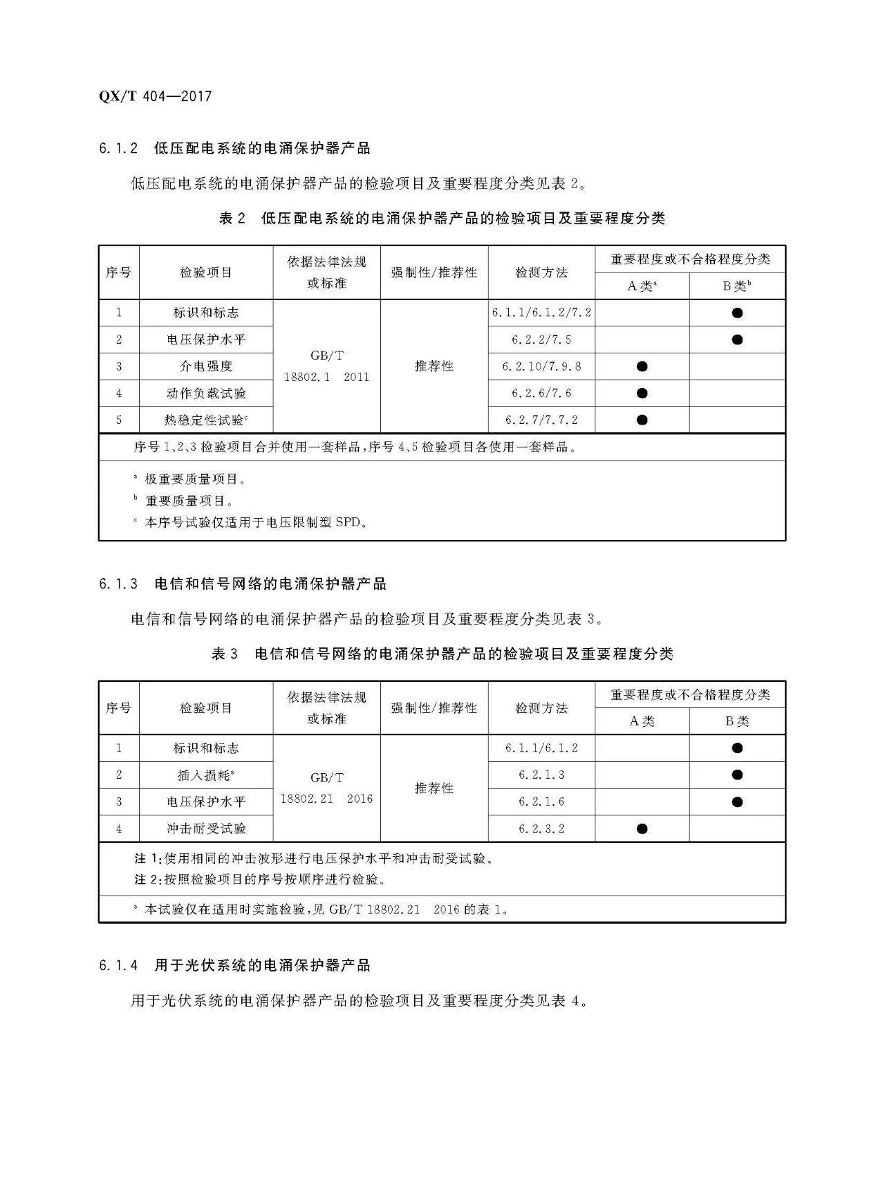
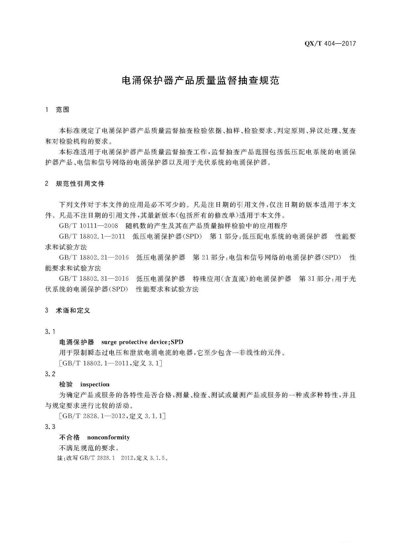
电涌保护器产品质量监督抽查规范 QX/T404-2017
文章来源:
天鸿中光
发布时间:2019-03-21 点击:3037次
上一篇:
农村民居雷电防护工程技术规范 GB 50952-2013
下一篇:
没有了